人力资源处
2026-03-12
一、学校基本概况
安徽信息工程学院是经教育部、安徽省人民政府批准设立,由国内著名和国际知名的智能语音和人工智能上市企业科大讯飞股份有限公司(简称“科大讯飞”)全资举办、安徽省教育厅主管的非营利性民办应用型普通本科高校。学校前身为2003年设立的安徽工程科技学院(现安徽工程大学)机电学院;2012年由科大讯飞与安徽工程大学合作举办并主导办学;2016年经教育部批准转设为独立设置的全日制普通本科高校,更名为安徽信息工程学院;2024年,顺利通过教育部本科教学工作合格评估;2025年,获批立项建设新增硕士学位授予单位。
学校位于安徽省域副中心城市——芜湖市,占地面积1200余亩,校舍建筑面积37万余平方米,建成涵盖智慧教育、智慧管理和智慧园区的智慧校园,是安徽省高等学校智慧校园建设试点高校和国家智慧教育平台试点学校。现有全日制普通本科在校生14700余人,现有专任教师760余人,高级职称教师210余人,具有硕博学位教师占比93%。设有计算机与软件工程学院(大数据与人工智能学院)、电气与电子工程学院、机械工程学院、管理工程学院、艺术设计学院、通识教育与外国语学院、马克思主义学院等7个二级学院,开设26个在招本科专业,形成了以工为主,经、管、文、艺协调发展的学科专业布局,建有省级一流课程59门、省级一流专业建设点5个;设有省级微专业4个。校政共建集创新创业教育、综合素质教育、实践孵化、政策支持于一体的特色学院——芜湖紫云英创新创业学院,着力培养具有创新精神和创业能力的应用型人才。
安徽信息工程学院是一所有梦想的大学。学校将坚持地方性、应用型的办学定位,紧紧对接安徽省制造强省建设与区域产业发展需求,借鉴世界一流工程教育新理念,持续深化教育教学改革,聚焦工程应用、应用研究和集成创新,为建成教育改革旗帜鲜明、产教融合特色明显、信息技术优势突出的应用型本科高校,努力实现“世界一流工程教育的践行者 中国一流工程教育的新兴引领者”目标不断拼搏、持续奋进。
二、招聘需求
根据我校学科专业发展和师资队伍建设需要,为充分挖潜“银龄教师”的专业和经验优势,发挥有益补充、示范引领作用,加快我校师资队伍建设,高质量助推学校发展,现面向全国各高校诚聘相关学科专业领域的高水平退休银龄教师,来我校从事教学科研工作。现将有关事项公告如下。
(一)招聘对象
已按国家相关规定正式办理完退休手续的,具有副高及以上职称的高校退休教师。
(二)招聘银龄教师类型
1.教学型银龄教师:教学型银龄教师应能够系统地承担1门以上课程的教学任务,能够指导毕业论文(设计),每学年(度)完成学校同类型同层次我校教学岗自有专任教师的额定教学工作量。
2.教学科研型银龄教师:教学科研型银龄教师应同时承担高质量的课程教学、教育教学研究和科学研究工作,取得有水平的研究成果,每学年(度)应完成同类型同层次教师的额定教学和科研工作量。
3.科研型银龄教师:科研型银龄教师应每学年(度)应完成类型同层次教师的额定教学和科研工作量;担任青年教师(不少于一名)的科研导师,指导青年教师成长。
(三)招聘条件
1.政治立场坚定,忠诚党的教育事业,贯彻党的教育方针,遵纪守法,具有良好的思想政治素质、职业道德和师德师风修养。
2.申请教师年龄一般在70(含)岁以下,具备适应岗位要求的身体条件,爱岗敬业、甘于奉献、作风扎实。
3.具有丰富的一线教学科研从业经验,有较高的教学水平和较强的科研创新能力,在相关领域具有较高的学术水平和影响力,具有良好的团队合作精神和奉献精神。
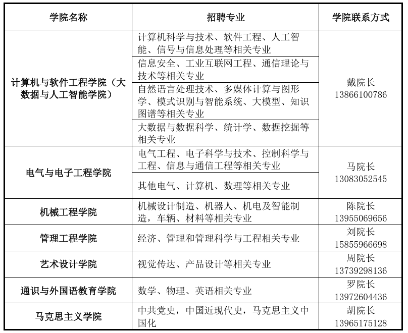
(四)招聘岗位

三、薪酬待遇
1.银龄教师的薪酬根据学历、职称及工作经验核定,采取“一人一议”的原则,提供明显具有市场竞争力的薪酬待遇。
2.聘期内由学校提供住宿保障,享受节假日福利,每学期报销一次往返交通费(学校所在市除外),由学校为个人购买商业意外伤害险。
四、应聘程序
1.投递简历,应聘人员将个人简历材料发送至邮箱:Talent@aiit.edu.cn。
邮件标题为“姓名+银龄教师+专业”。
邮件内容中应写明个人学历、学位、职称、联系方式、是否已退休等情况。
2.面试考核:简历筛选合格者,各学院安排面试。
3.录用确认:学校人力资源处办理录用及报到手续。
4.咨询电话:0553-8795011
5.联系人:陈老师