人力资源处
2025-12-17
一、学校概况
安徽信息工程学院是经教育部、安徽省人民政府批准设立,由国内著名国际知名的智能语音和人工智能上市企业科大讯飞股份有限公司(简称“科大讯飞”)全资举办、安徽省教育厅主管的非营利性民办应用型普通本科高校。前身是2003年6月设立的安徽工程科技学院(现安徽工程大学)机电学院;2012年4月,科大讯飞和安徽工程大学合作举办安徽工程大学机电学院并主导办学;2016年4月,转设为独立设置的全日制普通本科高校,更名为安徽信息工程学院。
学校位于安徽省次中心城市芜湖市,占地面积1200余亩,校舍建筑面积37万余平方米。现有全日制普通本科在校生14300余人,教职工900余人。设有计算机与软件工程学院(大数据与人工智能学院)、电气与电子工程学院、机械工程学院、管理工程学院、艺术设计学院、通识教育与外国语学院、马克思主义学院和芜湖紫云英创新创业学院。设置软件工程、人工智能、自动化、机械设计制造及其自动化、机器人工程、智能制造工程、供应链管理、市场营销、环境设计、英语等26个在招本科专业,形成了以工为主,经、管、文、艺协调发展的学科专业布局。
学校将坚持地方性、应用型的办学定位,紧紧围绕安徽省制造强省建设和区域产业发展需求,借鉴世界一流工程教育新理念和新模式,持续深化教育教学改革,加强内涵建设,切实提高教学水平和人才培养质量,聚焦发力面向产业的工程应用、应用研究和集成创新。为建成教育改革旗帜鲜明、产教融合特色明显、信息技术优势突出的应用型本科高校不断拼搏、持续奋进。
二、基本条件
1、遵守国家法律法规,热爱高等教育事业,具有良好的思想政治素质和职业道德。
2、具有岗位所需的学位、专业及技能条件。
3、在境外取得的学位须通过教育部留学服务中心认证。
4、身心健康,能够适应高校教学、科研等工作环境和要求,具有良好的团队协作精神和沟通能力。
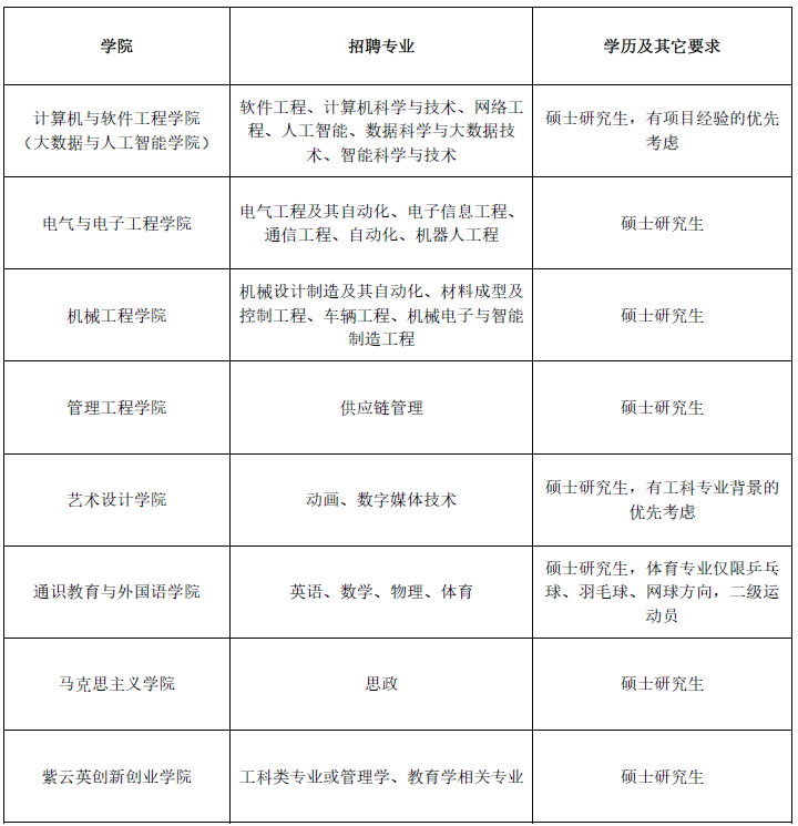
三、招聘计划
(一)一般专任教师
应聘人员所学专业须与招聘专业一致或相近。

四、薪酬福利
1、硕士专任教师年度收入8-15万。高层次人才薪酬请见对应招聘公告。
2、符合芜湖市紫云英人才计划的人员,学校积极做好申报支持工作。
3、学校提供全面的福利保障,包括六险(补充医疗保险)一金、学期考核奖、年终绩效奖励、教职工公寓(含洗衣机、空调、衣柜、宽带、书桌、书柜、热水器等,外地教职工可享受)、工作餐、通讯补贴、交通补贴、过节费、生日贺礼、结婚贺礼、健康体检等。
五、不予录用情形
凡有下列情形之一者,均不符合我校录用条件,敬请知悉。
1、曾因犯罪受过刑事处罚或曾被开除公职的;
2、受到党纪政纪处分期限未满或正在接受纪律审查的;
3、处于刑事处罚期间或者正在接受司法调查尚未做出结论的;
4、列为失信联合惩戒对象,且尚未解除惩戒的;
5、尚未与其他用人单位解除或终止劳动合同、聘用协议的;
6、体检和心理健康水平测量不符合上级有关文件规定的;
7、法律法规规定的其它不予聘用情形的。
六、应聘程序
(一)一般专任教师岗:
1、投递简历,应聘人员将个人简历材料发送至邮箱:hr@aiit.edu.cn
(1)已毕业的硕士研究生,应聘的邮件标题为“应聘专业+姓名+毕业学校+学历+所学专业+已毕业”。
(2)2026届硕士毕业生,应聘的邮件标题为“应聘专业+姓名+毕业学校+学历+所学专业+2026届”。
(3)个人简历材料须包括:个人简历、本科及研究生学历学位证书、成绩单及其他表明个人水平与素质的相关材料等。(注:简历不要和其它材料打包在一起,请单独作为一个附件)
2、面试考核:简历筛选合格者,学校人力资源处安排面试及课程试讲考核。
3、录用确认:学校人力资源处联系选拔通过者,办理录用及报到手续。
(二)高层次人才的应聘程序请见对应招聘公告。
七、联系方式
1、地址:安徽芜湖市湾沚区永和路1号
2、咨询电话:0553-8795011
3、联系人:胡老师
(此招聘简章按需更新,请根据在招岗位尽快投简历。)